
肾素-血管紧张素系统(Renin-Angiotensin System,RAS)通过多种酶(包括两种血管紧张素转化酶ACE和ACE2)介导的血管紧张素多肽(Ang)转化网络维持了人体的血压及电解质平衡。RAS失调直接导致的高血压,及其进一步引发的心脑血管疾病,是目前在全球造成死亡人数最多的疾病之一。近年来研究表明RAS的两条轴,传统的ACE/Ang II/ATR轴和新发现的ACE2/Ang 1-7/MAS轴,在血压调控、免疫调节等方面起到完全相反的功能。鉴于两种酶在RAS系列血管紧张素多肽转化中的"交叉介导",在多组分体系中对其之间的相互影响,即串扰效应的研究将进一步为RAS调控的分子机制提供新的见解。然而,由于血管紧张素系列肽之间的单个氨基酸差异、分钟级半衰期以及较大的动态丰度变化,对于ACE和ACE2在两条轴中的串扰效应研究,需要克服目前单分子多肽测序速度慢、检测限高、动态范围小等世界性难题,并需要发展实时精准定量方法。
近日,龙亿涛团队提出了一种基于纳米孔道单分子界面的复杂体系分子时序演化研究策略。利用精准设计的生物纳米孔道单分子界面,以及针对性开发的单分子快速定量方法,采用自主研制的微弱电流测量装置,通过高通量逐个识别多组分系统中单个氨基酸差异的血管紧张素系列肽,实时监测了血管紧张素多肽的动态演化过程,建立了从单分子层面研究复杂体系多种靶标时序动态演化的新方法,率先揭示了肾素-血管紧张素系统中的串扰效应。
该工作首先对Aerolysin纳米孔道单分子界面进行精准设计与工程化改造,定向增强了针对电中性的血管紧张素系列肽的检测效率,及单个氨基酸差异的分辨能力,实现了在单分子水平上精准识别并高效定量复杂体系中的系列血管紧张素,包括Ang I、Ang 1-9、Ang II、Ang 1-7、Ang III等。

图1:纳米孔道精准识别血管紧张素系列肽单氨基酸差异识别
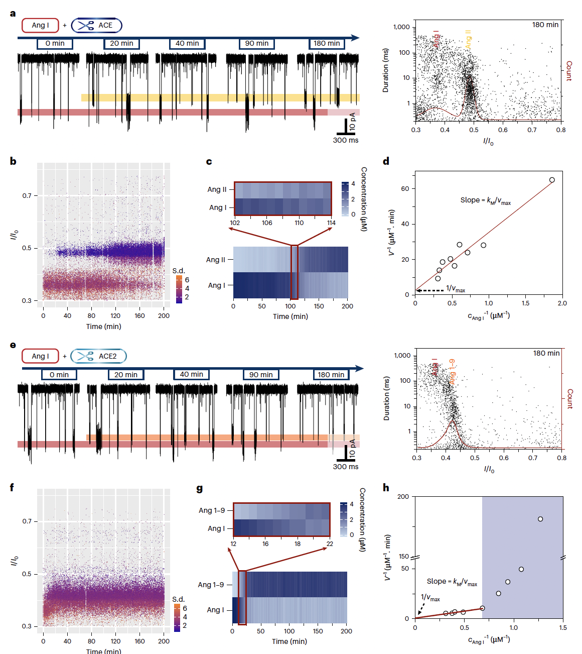
结合构建的基于有效时间的快速定量算法,该策略实时监测了ACE、ACE2酶对Ang I的剪切过程,计算了两者针对Ang I的动力学参数,并与传统质谱法得到的结果进行对比,证实了基于纳米孔道策略的可靠性。

图2:实时监测酶反应过程
随后,利用该纳米孔道策略对混合酶体系中血管紧张素多肽分子进行逐个、高通量表征,成功绘制了ACE和ACE2同时存在时,Ang I的实时、动态演化路径,揭示了两者的串扰效应:即ACE2选择性抑制ACE对Ang I的降解,而几乎不影响ACE对其他多肽(如Ang 1-9、Ang1-7等)的剪切。这一串扰效应被证明在不同的ACE、ACE2浓度比、不同的反应盐浓度甚至生理环境盐浓度下均存在,能够显著影响Ang I的转化路径。

图3:ACE和ACE2的串扰效应。
最后,鉴于ACE2是SARS-CoV-2病毒的主要受体,评估了病毒刺突蛋白SP存在下,ACE和ACE2串扰效应的变化。结果表明,SARS-CoV-2 SP能够显著降低ACE2对ACE的选择性抑制,同时增加Ang II的生成量与积累量。更为重要的是,迄今为止被认为引起最严重新冠病症的SARS-CoV-2 Delta变体,能够进一步抑制ACE2的活性:相比于野生型SP,Delta SP存在下,Ang II成为了各个时间段的主要产物,其生成与积累量分别提升了3倍与4倍。考虑到Ang II在促进细胞纤维化、增强炎症反应中的额外作用,这一现象为揭示新冠病毒及其诱导的病症之间的分子机制提供了新的理解。
该研究提供了从单分子层面阐明复杂体系多组分分子时序动态演化的新方法,揭示了肾素-血管紧张素系统中ACE、ACE2之间的串扰效应。纳米孔道技术以其单分子、高通量、无标记的特征,在不引入额外干扰的情况下,可以"本征"地体现酶反应相互影响,开辟了纳米孔道单分子组学新方向。
相关成果以"Protein Nanopore Reveals the Renin-Angiotensin System Crosstalk with Single-Amino-Acid Resolution"为题,于2023年2月20日在线发表于Nature Chemistry(DOI: https://doi.org/10.1038/s41557-023-01139-8),蒋杰副研究员、李孟寅副研究员为论文共同第一作者,龙亿涛教授为论文通讯作者,海军军医大学长征医院韩焕兴主任共同参与该研究。工作得到国家自然科学基金(22027806和21834001)的资助。
文章链接:https://www.nature.com/articles/s41557-023-01139-8