Recently, Professor Sun Haixiang and his team from NJU Medical School published a research paper titled “Granulosa cell mevalonate pathway abnormalities contribute to oocyte meiotic defects and aneuploidy” on Nature Aging (https://doi.org/10.1038/s43587-023-00419-9).
The abstract of the paper is as following:
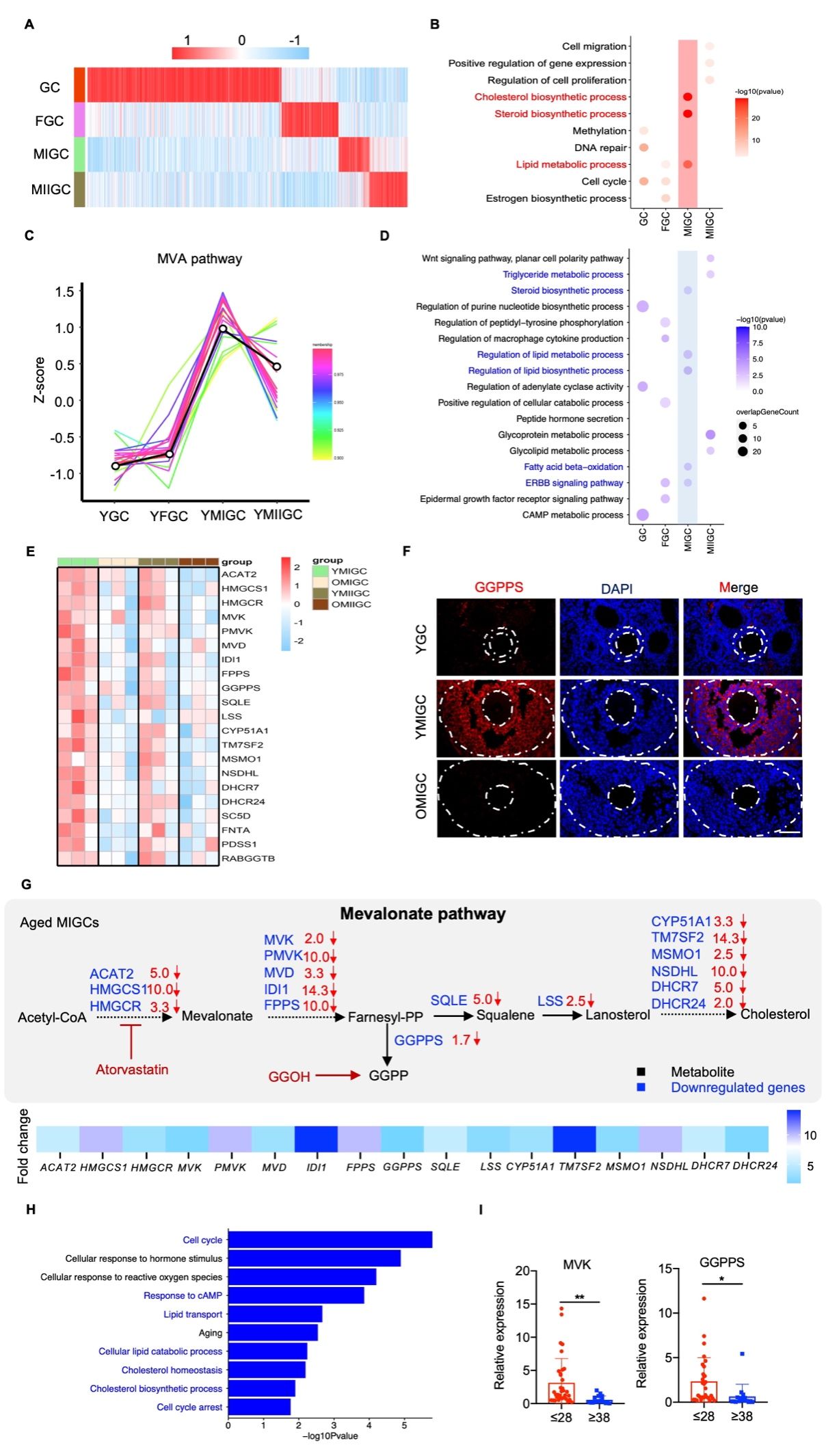
With aging, abnormalities during oocyte meiosis become more prevalent. However, the mechanisms of aging-related oocyte aneuploidy are not fully understood. Here we performed Hi-C and SMART-seq of oocytes from young and old mice and reveal decreases in chromosome condensation and disrupted meiosis-associated gene expression in metaphase I oocytes from aged mice. Further transcriptomic analysis showed that meiotic maturation in young oocytes was correlated with robust increases in mevalonate (MVA) pathway gene expression in oocyte-surrounding granulosa cells (GCs), which was largely downregulated in aged GCs. Inhibition of MVA metabolism in GCs by statins resulted in marked meiotic defects and aneuploidy in young cumulus–oocyte complexes. Correspondingly, supplementation with the MVA isoprenoid geranylgeraniol ameliorated oocyte meiotic defects and aneuploidy in aged mice. Mechanically, we showed that geranylgeraniol activated LHR/EGF signaling in aged GCs and enhanced the meiosis-associated gene expression in oocytes. Collectively, we demonstrate that the MVA pathway in GCs is a critical regulator of meiotic maturation and euploidy in oocytes, and age-associated MVA pathway abnormalities contribute to oocyte meiotic defects and aneuploidy.


Editors: Guo Ankang, Li Jiesheng